12V轉220V逆變器電路解析
一、電路組成與工作原理
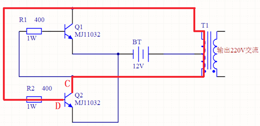
該12V轉220V逆變器電路設計簡潔實用,主要由兩個三極管、兩個電阻、一個變壓器構成。電路通電后,輸出端可產生交流電,能夠驅動220V白熾燈等設備。


(一)初始導通狀態
通電瞬間,對于三極管Q1,其集電極(A點)直接與電源正極相連,基極(B點)通過一個大功率電阻與電源正極相連,滿足導通條件。同理,三極管Q2的集電極(C點)與電源正極相連,基極(D點)也通過大功率電阻與電源正極相連,同樣滿足導通條件。




(二)導通與截止的動態過程
由于實際應用中兩個三極管的特性不可能完全相同,假設Q1率先導通。電流從電源正極流出,經變壓器和Q1回到電源負極。Q1導通后迅速進入飽和狀態,集電極與發射極之間的壓降降至約0.3V,導致A點電位下降,進而B點電位也隨之降低。由于Q1導通時發射極與基極之間的正偏壓降約為0.7V,此時0.3V的壓降無法維持其導通狀態,Q1逐漸截止。
隨著Q1截止,Q2的基極和集電極電位上升。當達到Q2的導通條件時,Q2導通,電流從電源正極流出,經變壓器和Q2返回電源負極。同樣地,Q2導通后進入飽和狀態,集電極與發射極壓降降至約0.3V,基極電位降低,隨后Q2截止。
(三)震蕩與變壓
Q1和Q2如此反復循環,輪流導通與截止,形成了交流電。該交流電通過變壓器升壓,最終在輸出端得到約220V的電壓。實驗中,連接220V白熾燈泡后,燈泡可正常發光,表明電路輸出穩定。
二、基于2N3055三極管的優化設計
采用功率較大的2N3055三極管,可提升電路的輸出功率。電路中使用的電阻建議選擇功率較大的型號,當前常見的1/4W電阻通過并聯方式可滿足要求,通常四個1/4W電阻并聯阻值約為400Ω。


三、電路特性與注意事項
此電路本質上是一個震蕩電路,將直流電轉換為交流電,再經變壓器升壓至220V。盡管輸出波形可能未達到電網標準,但對于驅動普通白熾燈泡等負載已綽綽有余。
(一)電阻配置
電路中的電阻采用四個1/4W電阻并聯,然而,若搭配低功率變壓器,這種高功率電阻配置略顯過剩。在完成電氣連接并仔細檢查無誤后即可通電。需特別注意,輸出端電壓已超出安全范圍,操作時務必采取安全措施。
(二)通電測試
通電后,可聽到信號震蕩聲,使用萬用表測量輸出電壓,本設計中測得電壓為211V,且運行穩定。
四、總結
該12V轉220V逆變器電路以其簡單高效的特性,適用于基礎電力轉換需求。通過合理選擇元件參數和嚴格的安全操作,可為各類220V設備提供穩定的電力支持。
〈烜芯微/XXW〉專業制造二極管,三極管,MOS管,橋堆等,20年,工廠直銷省20%,上萬家電路電器生產企業選用,專業的工程師幫您穩定好每一批產品,如果您有遇到什么需要幫助解決的,可以直接聯系下方的聯系號碼或加QQ/微信,由我們的銷售經理給您精準的報價以及產品介紹
聯系號碼:18923864027(同微信)
QQ:709211280

